首 页
机构概况
新闻频道
领域
机构文化
党建工作
政策法规
下载中心
在线咨询
信息公开
天气预报:
站内搜索:
机构简介
机构文化
组织架构
机构环境
机构地图
乘车方式
联系方式
最新公告
新闻动态
图片资讯
对外招聘
老年人
残疾人
青少年
家庭
志愿者
综合服务中心
项目
机构人员简介
团队建设
工作感受
党建工作
与机构相关
与社工相关
主任信息
财务公开
机构章程
年度报告
慈善捐赠
其他
财务公开
机构章程
年度报告
慈善捐赠
其他
您的位置:
首页
->
信息公开
->慈善捐赠
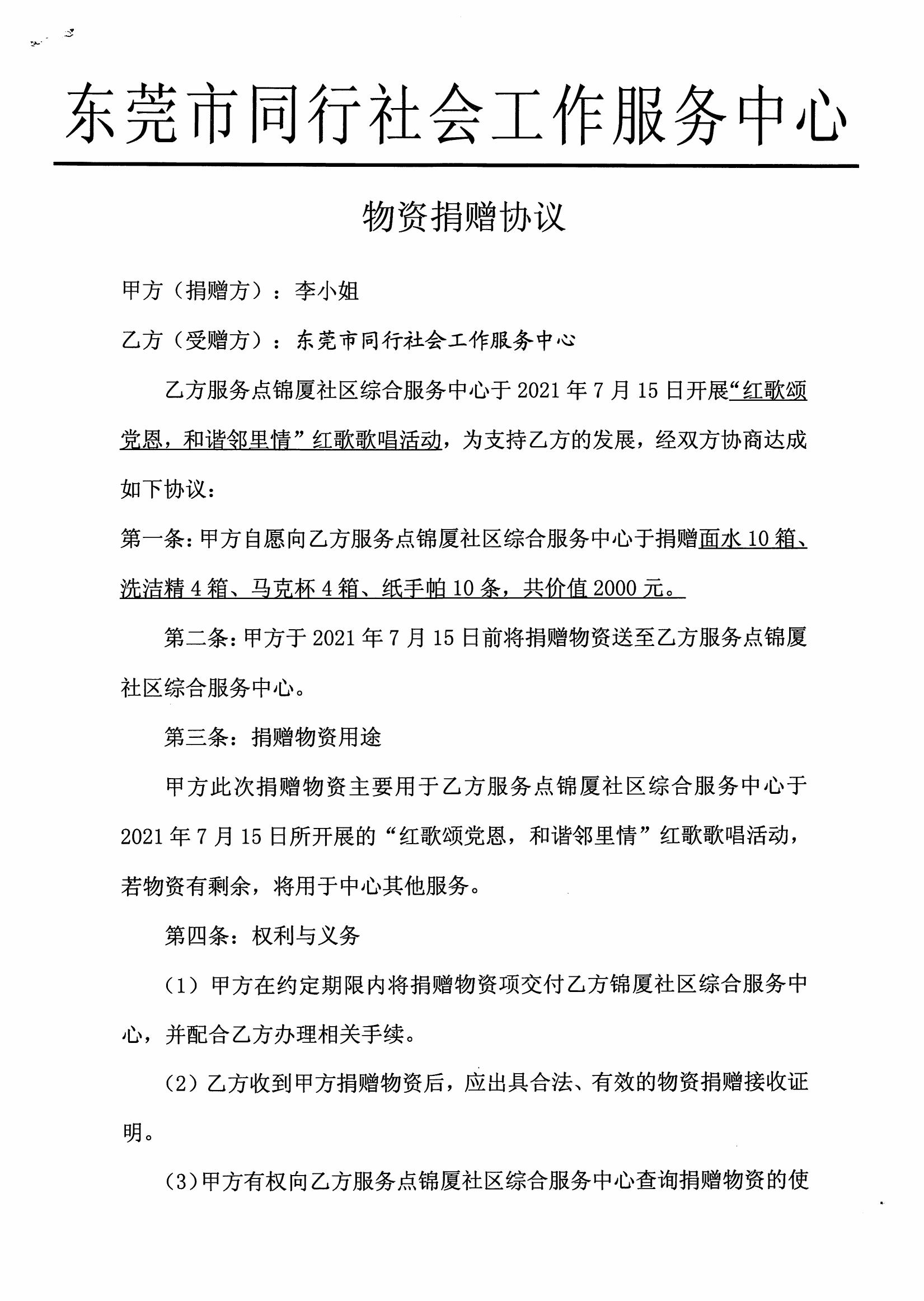
【锦厦社综】2021.7.15“红歌颂党恩,和谐邻里情”红歌歌唱活动
作者:同行
更新时间:2021-7-16 12:38:52
浏览次数:1057
上一篇:【锦厦社综】2021.8.1“警民一家亲”防电信诈骗宣传活动
下一篇:【锦厦社综】2021.7.9“炎炎夏日送清凉”基层工作者公益关怀活动